The Matrix Conference is over and the recordings are here!

FOSDEM

21 posts tagged with "FOSDEM" (See all categories)

Atom Category Atom Feed

Call for Participation for the FOSDEM 2022 Matrix Dev Room!

2021-12-02 — Events, FOSDEMThib

🔗A full day of Matrix talks

This year, the Matrix.org Foundation is excited to host the first ever Matrix.org Foundation and Community devroom at FOSDEM. A full day of talks, demos and workshops around Matrix itself and projects built on top of Matrix.

Matrix is the open source project that publishes the Matrix open standard for secure, decentralised, real-time communication, and its Apache licensed reference implementations.

We encourage people working on the Matrix protocol or building on it in an open source project to submit a proposal! Note that companies are welcome to talk about the Matrix details of their open source projects, but marketing talks are not welcome.

We want this devroom to be a space where the Matrix community can show its work, where developers can talk about the challenges they faced and how they overcame them, and where people can get a glimpse of the future of the Matrix protocol and ecosystem.

🔗Talk Details

The talks will be pre-recorded in January. They will be played during FOSDEM, followed by a session of live Q&A depending on the format. During the playback of the talk, people will be able to comment and ask questions in the chat (via Matrix!).

The talks can follow one of three formats:

  • 5 min lightning talk, ideal to showcase your project and make people want to have a look at it
  • 20 min talk + 10 min Q&A, for topics that can be covered briefly
  • 50 min talk + 10 min Q&A for more complex subjects which need more focus

We strongly encourage you to prepare a demo when it makes sense, so people can actually see what your work looks like in practice!

Of course, the proposal must respect the FOSDEM terms as well:

The conference language is English. All content must relate to Free and Open Source Software. By participating in the event you agree to the publication of your recordings, slides and other content provided under the same licence as all FOSDEM content (CC-BY).

🔗Submitting a Proposal

Proposals must be submitted on FOSDEM's conference management system Pentabarf before December 17th 2021. If you are not used to Pentabarf, you can follow this beginners guide to Pentabarf.

We expect to receive more requests than we have slots available. The devroom organisers (two community members and one core team rep) will be reviewing the proposals and accepting them based on the potential positive impact the project has on Matrix (as defined in by the Mission section of https://matrix.org/foundation).

If a project proposal has been turned down, it doesn't mean we don't believe it has good potential. Maintainers are invited to join the #twim:matrix.org Matrix room to give it some visibility.

How we hosted FOSDEM 2021 on Matrix

2021-02-15 — Events, FOSDEMMatthew Hodgson

Hi all,

Just over a week ago we had the honour of using Matrix to host FOSDEM: the world's largest free & open source software conference. It's taken us a little while to write up the experience given we had to recover and catch up on business as usual... but better late than never, here's an overview of what it takes to run a ~30K attendee conference on Matrix!

[confetti and firework easter-eggs explode over the closing keynote of FOSDEM 2021]

First of all, a quick (re)introduction to Matrix for any newcomers: Matrix is an open source project which defines an open standard protocol for decentralised communication. The global Matrix network makes up at least 28M Matrix IDs spread over around 60K servers. For FOSDEM, we set up a fosdem.org server to host newcomers, provided by Element Matrix Services (EMS) - Element being the startup formed by the Matrix core team to help fund Matrix development.

The most unique thing about Matrix is that conversations get replicated across all servers whose users are present in the conversation, so there's never a single point of control or failure for a conversation (much as git repositories get replicated between all contributors). And so hosting FOSDEM in Matrix meant that everyone already on Matrix (including users bridged to Matrix from IRC, XMPP, Slack, Discord etc) could attend directly - in addition to users signing up for the first time on the FOSDEM server. Therefore the chat around FOSDEM 2021 now exists for posterity on all the Matrix servers whose users who participated; and we hope that the fosdem.org server will hang around for the benefit of all the newcomers for the foreseeable so they don't lose their accounts!

Talking of which: the vital stats of the weekend were as follows:

  • We saw almost 30K local users on the FOSDEM server + 4K remote users from elsewhere in Matrix.
  • There were 24,826 guests (read-only invisible users) on the FOSDEM server.
  • There were 8,060 distinct users actively joined to the public FOSDEM rooms...
  • ...of which 3,827 registered on the FOSDEM server. (This is a bit of an eye-opener: over 50% of the actively participating attendees for FOSDEM were already on Matrix!)
  • These numbers don't count users who were viewing the livestreams directly, but only those who were attending via Matrix.

Given last year's FOSDEM had roughly 8,500 in-person attendees at the Université libre de Bruxelles, this feels like a pretty good outcome :)

Graphwise, local user activity on the FOSDEM server looked like this:

🔗How was it built?

There were four main components on the Matrix side:

  1. A horizontally-scalable Matrix server deployment (Synapse hosted in EMS)
  2. A Jitsi cluster for the video conferencing, used to host all the Q&A sessions, hallway sessions, stands, and other adhoc video conferences
  3. An elastically scalable Jibri cluster used to livestream the Jitsi conferences both to the official FOSDEM livestreams and to provide a local preview of the conference on Matrix (to avoid the Jitsis getting overloaded with folks who just want to view)
  4. conference-bot - a Matrix bot which orchestrated the overall conference on Matrix, written from scratch for FOSDEM by TravisR, consuming the schedule from FOSDEM and maintaining all the necessary rooms with the correct permissions, widgets, invites, etc.

Architecturally, it looked like this:

On the clientside, we made heavy use of widgets: the ability to embed arbitrary web content as iframes into Matrix chatrooms. (Widgets currently exist as a set of proposals for the Matrix spec, which have been preemptively implemented in Element.)

For instance, the conference-bot created Matrix rooms for all the FOSDEM devrooms with a predefined widget for viewing the official FOSDEM livestream for that room, pointing at the appropriate HLS stream at stream.fosdem.org - which looked like this:

Each devroom also had a schedule widget available on the righthand side, visualising the schedule of that room - huge thanks to Hato and Steffen and folks at Nordeck for putting this together at the last minute; it enormously helped navigate the devrooms (and even had a live countdown to help you track where you were at in the schedule!)

Each devroom was also available via IRC on Freenode via a dedicated bridge (#fosdem-...) and via XMPP.

The bot also created rooms for each and every talk at FOSDEM (all 666 of them), as the space where the speaker and host could hang out in advance; watch the talk together, and then broadcast the Q&A session. At the end of the talk slot, the bot then transformed the talk room into a 'hallway' for the talk, and advertised it to the audience in the devroom, so folks could pose follow-on questions to the speaker as so often happens in real life at FOSDEM. The speaker's view of the talk rooms looked like this:

On the right-hand side you can see a "scoreboard" - a simple widget which tracked which messages in the devroom had been most upvoted, to help select questions for the Q&A session. On the left-hand side you can see a hybrid Jitsi/livestream widget used to coordinate between the speaker & host. By default, the widget showed the local livestream of the video call - if you clicked 'join conference' you'd join the Jitsi itself. This stopped view-only users from overloading the Jitsi once the room became public.

The widgets themselves were hosted by the bot (you can see them at https://github.com/matrix-org/conference-bot/tree/main/web). Meanwhile the chat.fosdem.org webclient itself ended up being identical to mainline Element Web 1.7.19, other than FOSDEM branding and being configured to hook the 'video call' button up to the hybrid Jitsi/livestream widget rather than a plain Jitsi.

Meanwhile, for conferencing we hosted an off-the-shelf Jitsi cluster sized to ~100 concurrent conferences, and for the Jibri livestreaming we set up an elastic scalable cluster using AWS Auto Scaling Groups. Jibri is essentially a Chromium which views the Jitsi webapp, running in a headless X server whose framebuffer and ALSA audio is hooked up to an ffmpeg process which livestreams to the appropriate destination - so we chose to run a separate VM for every concurrent livestream to keep them isolated from each other. The Jibri ffmpegs compressed the livestream to RTMP and relayed it to our nginx, which in turn relayed it to FOSDEM's livestreaming infrastructure for use in the official stream, as well as relaying it back to the local video preview in the Matrix livestream/video widget.

Here's a screengrab of the Jitsi/Jibri Grafana dashboard during the first day of the conference, showing 46 concurrent conferences in action, with 25 spare jibris in the scaling group cluster ready for action if needed :)

There was also an explosion of changes to Element itself to try to make things go as smoothly as possible. Probably the most important one was implementing Social Login - giving single-click registration for attendees who were happy to piggyback on existing identity providers (GitHub, GitLab, Google, Apple and Facebook) rather then signing up natively in Matrix:

This was a real epic to get together (and is also an important part of achieving parity between Gitter and Element) - and seems to have been surprisingly successful for FOSDEM. Almost 50% of users who signed up on the FOSDEM server did so via social login! We should also be turning it on for the matrix.org server this week.

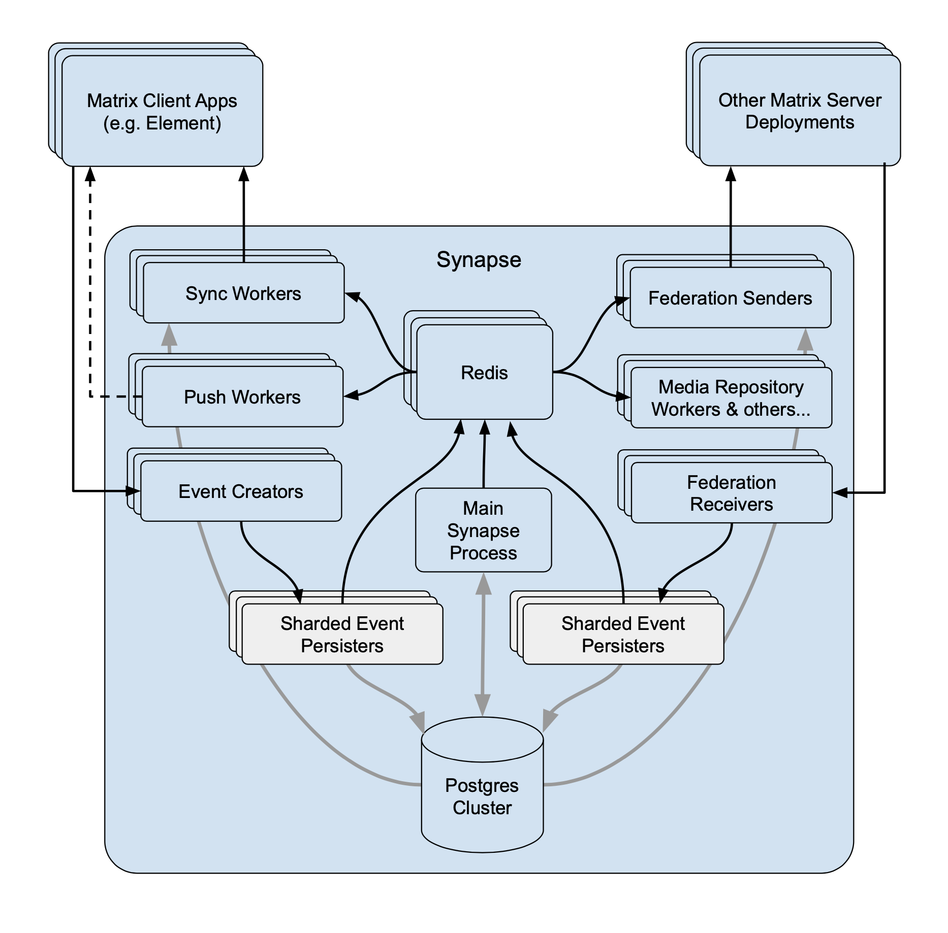
Finally, on the Matrix server side, we ran a cluster of synapse worker processes (1 federation inbound, reader and sender, 1 pusher, 1 initial sync worker, 10 synchrotrons, 1 event persister, 1 event creator, 4 general purpose client readers, 1 typing worker and 1 user directory) within Kubernetes on EMS. These were hooked up for horizontal scalability as follows:

The sort of traffic we saw (from day 2) looked like this:

🔗How did it go?

Overall, people seem to have had a good time. Some folks have even been kind enough to call it the best online event they've been to :) This probably reflects the fact that FOSDEM rocks no matter what - and that Matrix is an inherently social medium, built by and for open source communities (after all, the whole Matrix ecosystem is developed over Matrix!). Also, Matrix being an open network means that folks could join from all over, so the social dynamics already present in Matrix spilled over into FOSDEM - and we even saw a bunch of people spin up their own servers to participate; literally sharing the hosting responsibility themselves. Finally, having critical infrastructure rooms available such as #beerevent:fosdem.org, #cafe:fosdem.org and #food-trucks:fosdem.org probably helped as well.

That said, we did have some production incidents which impacted the event. The most serious one was on Saturday morning, where it transpired that some of the endpoints hosted on the main Synapse process were taking way more CPU than we'd anticipated - most importantly the /groups endpoints which handle traffic relating to communities (the legacy way of defining groups of rooms in Matrix). One of the last things we'd done to prepare for the conference on Friday night was to create a +fosdem:fosdem.org community which spanned all 1000 public rooms in the conference, as well as add the +staff:fosdem.org community to all of those rooms - and unfortunately we didn't anticipate how popular these would be. As a result we had to do some emergency rebalancing of endpoints, spinning up new workers and reconfiguring the loadbalancer to relieve load off the main process.

Ironically the Matrix server was largely working okay during this timeframe, given event-sending no longer passes through the main process - but the most serious impact was that the conference bot was unable to boot due to hitting a wide range of endpoints on startup as it syncs with the conference, some of which were timing out. This in turn impacted widgets, which had been hosted by the bot for convenience, meaning that the Jitsi conferences for stands and talk Q&A were unavailable (even though the Jitsi/Jibri cluster was fine). This was solved by lunchtime on Saturday: we are really sorry for folks whose Q&As or conferences got caught in this. On the plus side, we spotted that many affected rooms just added their own widgets for their own Jitsis or BBBs to continue with minimal distraction - effectively manually taking over from the bot.

The other main incident was briefly first thing on Sunday morning, where two Jibri livestreams ended up trying to broadcast video to the same RTMP URL (potentially due to a race when rapidly removing and re-adding the jitsi/livestream widget for one of the stands). This caused a cascading failure which briefly impacted all RTMP streams, but was solved within about 30 minutes. We also had a more minor problem with the active speaker recognition malfunctioning in Jitsi on Sunday (apparently a risk when using SCTP rather than Websockets as a transport within Jitsi) - this was solved around lunchtime. Again, we're really sorry if you were impacted by this. We've learned a lot from the experience, and if we end up doing this again we will make sure these failure modes don't repeat!

Other things we'd change if we have the chance to do it again include:

  • Providing a to-the-second countdown via a widget in the talk room so the speaker & host can see precisely when they're going 'live' in the devroom (and when precisely they're going to be cut in favour of the next talk)
  • Providing a scratch-pad of some kind in the talk room so the host & speaker can track which questions they want to answer, and which they've already answered
  • Keep the questions scoreboard and scratchpad visible to the speaker/host after their Q&A has finished so they can keep answering the questions in the per-talk room, and advertise the per-talk room more effectively.
  • Use Spaces rather than Communities to group the rooms together and automatically provide a structured room directory! (Like this!)
  • Use threads (once they land!) to help structure conversations in the devroom (perhaps these could even replace the hallway rooms?)
  • Make the schedule widgets easier to find, and have more of them around the place
  • Make room directory easier to find.
  • Give the option of recording the video in the per-talk and stands for posterity
  • Provide more tools to stands to help organise demos etc.

So, there you have it. We hope that this shows that it's possible to host successful large-scale conferences on Matrix using an entirely open source stack, and we hope that other events will be inspired to go online via Matrix! We should give a big shout out to HOPE, who independently trailblazed running conferences on Matrix last year and inspired us to make FOSDEM work.

If you want to know more, we also did a talk about FOSDEM-on-Matrix in this month's Open Tech Will Save Us meetup and the Building Massive Virtual Communities on Matrix talk at FOSDEM went into more detail too. Our historical Taking FOSDEM online via Matrix blog has been somewhat overtaken by events but gives further context still.

Finally, huge thanks to FOSDEM for letting Matrix host the social side of the conference. This was a big bet, starting from scratch with our offer to help back in September, and we hope it paid off. Also, thanks to all the folks at Element who bust a gut to pull it together - and to the FOSDEM organisers, who were a real pleasure to work with.

Let's hope that FOSDEM 2022 will be back in person at ULB - but whatever happens, the infrastructure we built this year will be available if ever needed in future.

Taking FOSDEM online via Matrix

2021-01-04 — Events, FOSDEMMatthew Hodgson

Imagine you could physically step into your favourite FOSS projects’ chatrooms, mailing lists or forums and talk in person to other community members, contributors or committers? Imagine you could see project leads show off their latest work in front of a packed audience, and then chat and brainstorm with them afterwards (and maybe grab a beer)? Imagine, as a developer, you could suddenly meet a random subset of your users, to hear and understand their joys and woes in person?

This is FOSDEM, Europe’s largest Free and Open Source conference, where every year thousands of people (last year, ~8,500) take over the Solbosch campus of the Université Libre de Bruxelles in Belgium for a weekend and turn it into both a cathedral and bazaar for FOSS, with over 800+ talks organised over 50+ tracks, hundreds of exhibitor stands, and the whole campus generally exploding into a physical manifestation of the Internet. The event is completely non-commercial and volunteer run, and is a truly unique and powerful (if slightly overwhelming!) experience to attend. Ever since we began Matrix in 2014, FOSDEM has been the focal point of our year as we’ve rushed to demonstrate our latest work and catch up with the wider community and sync with other projects.

This year, things are of course different. Thankfully FOSDEM 2020 snuck in a few weeks before the COVID-19 pandemic went viral, but for FOSDEM 2021 on Feb 6/7th the conference will inevitably happen online. When this was announced a few months back, we reached out to FOSDEM to see if we could help: we’d just had a lot of fun helping HOPE go online, and meanwhile a lot of the work that’s gone into Matrix and Element in 2020 has been around large-scale community collaboration due to COVID - particularly thanks to all the development driven by Element’s German Education work. Meanwhile, we obviously love FOSDEM and want it to succeed as much as possible online - and we want to attempt to solve the impossible paradox of faithfully capturing the atmosphere and community of an event which is “online communities, but in person!”... but online.

And so, over the last few weeks we’ve been hard at work with the FOSDEM team to figure out how to make this happen, and we wanted to give an update on how things are shaping up (and to hopefully reassure folks that things are on track, and that devrooms don’t need to make their own plans!).

Firstly, FOSDEM will have its own dedicated Matrix server at fosdem.org (hosted by EMS along with a tonne of Jitsi’s) acting as the social backbone for the event. Matrix is particularly well suited for this, because:

  • We’re an open standard comms protocol with an open network run under a non-profit foundation with loads of open source implementations (including the reference ones): folks can jump on board and participate via their own servers, clients, bridges, bots etc.
  • We provide official bridges through to IRC and XMPP (and most other chat systems), giving as much openness and choice as possible - if folks want to participate via Freenode and XMPP they can!
  • We’re built with large virtual communities in mind (e.g. Mozilla, KDE, Matrix itself) - for instance, we’ve worked a lot on moderation recently.
  • We’ve spent a lot of time improving widgets recently: these give the ability to embed arbitrary webapps into chatrooms - letting you add livestreams, video conferences, schedules, Q&A dashboards etc, augmenting a plain old chatroom into a much richer virtual experience that can hopefully capture the semantics and requirements of an event like FOSDEM.

We’re currently in the middle of setting up the server with a dedicated Element as the default client, but what we’re aiming for is:

  • Attendees can lurk as read-only guests in devrooms without needing to set up accounts (or they can of course use their existing Matrix/IRC/XMPP accounts)
  • Every devroom and track will have its own chatroom, where the audience can hang out and view the livestream of that particular devroom (using the normal FOSDEM video livestream system). There’ll also be a ‘backstage’ room per track for coordination between the devroom organisers and the speakers.
  • The talks themselves will be prerecorded to minimise risk of disaster, but each talk will have a question & answer session at the end which will be a live Jitsi broadcast from the speaker and a host who will relay questions from the devroom.
  • Each talk will have a dedicated room too, where after the official talk slot the audience can pop in and chat to the speaker more informally if they’re available (by text and/or by moderated jitsi). During the talk, this room will act as the ‘stage’ for the speaker & host to watch the livestream and conduct the question & answer session.
  • Every stand will also have its own chatroom and optional jitsi+livestream, as will BOFs or other adhoc events, so folks can get involved both by chat and video, to get as close to the real event as possible (although it’s unlikely we’ll capture the unique atmospheric conditions of K building, which may or may not be a bug ;)
  • There’ll also be a set of official support, social etc rooms - and of course folks can always create their own! Unfortunately folks will have to bring their own beer though :(
  • All of this will be orchestrated by a Matrix bot (which is rapidly taking shape over at https://github.com/matrix-org/conference-bot), responsible for orchestrating the hundreds of required rooms, setting up the right widgets and permissions, setting up bridges to IRC & XMPP, and keeping everything in sync with the official live FOSDEM schedule.

N.B. This is aspirational, and is all still subject to change, but that said - so far it’s all coming together pretty well, and hopefully our next update will be opening up the rooms and the server so that folks can get comfortable in advance of the event.

Huge thanks go to the FOSDEM team for trusting us to sort out the social/chat layer of FOSDEM 2021 - we will do everything we can to make it as successful and as inclusive as we possibly can! :)

🔗P.S. We need help!

FOSDEM is only a handful of weeks away, and we have our work cut out to bring this all together in time. There are a few areas where we could really do with some help:

  • Folks on XMPP often complain that the Bifröst Matrix<->XMPP bridge doesn’t support MAMs - meaning that if XMPP users lose connection, they lose scrollback. We’re not going to have time to fix this ourselves in time, so this would be a great time for XMPP folks who grok xmpp.js to come get involved and help to ensure the best possible XMPP experience! (Similarly on other bifrost shortcomings).
  • It’d be really nice to be able to render nice schedule widgets for each devroom, and embed the overall schedule in the support rooms etc. The current HTML schedules at https://fosdem.org/2021/schedule/day/saturday/ and (say) https://fosdem.org/2021/schedule/room/vcollab/ don’t exactly fit - if someone could write a thing which renders them at (say) 2:5 aspect ratio so they can fit nicely down the side of a chatroom then that could be awesome!
  • While we’ll bridge all the official rooms over to Freenode, it’d be even nicer if people could just hop straight into any room on the FOSDEM server (or beyond) via IRC - effectively exposing the whole thing as an IRC network for those who prefer IRC. We have a project to do this: matrix-ircd, but it almost certainly needs more love and polish before it could be used for something as big as this. If you like Rust and know Matrix, please jump in and get involved!
  • If you just want to follow along or help out, then we’ve created a general room for discussion over at #fosdem-matrix:fosdem.org. It’d be awesome to have as many useful bots & widgets as possible to help things along.

Matrix at FOSDEM 2020

2020-02-03 — Events, FOSDEMMatthew Hodgson
Last update: 2020-02-03 13:22

Hi all,

We're just back from an incredible time at FOSDEM 2020 - Europe's biggest Free & Open Source Software conference. Huge huge thanks to everyone who came to our talks (sorry if you couldn't get in :/), came to talk to us at the stand, or flagged us down to give feedback, chase PRs, file bugs, or just say thanks. Thanks also to FOSDEM to accepting all of our talks this year, and to the FOSDEM organisers for pulling together yet another amazing event :)

We ended up with three talks:

We'll do a proper blog write-up on enabling E2E encryption by default, cross-signing, and all the other E2E encryption work that's been going on once we ship the stable release - but as of Saturday(!) it has landed on Riot/Web Develop, RiotX/Android (0.14.2) and Riot/iOS develop TestFlight, but we're still debugging and we need a bit longer before cutting the final releases.

So, until then, please take a look at the videos if you missed the livestream or weren't at the event!



The FOSDEM video recording lost the slides for the bridging talk - but luckily the presentation itself is a Matrix client and so you can view the slides yourself right here!.

Here's to FOSDEM 2021!

Matrix at FOSDEM 2019

2019-02-04 — Events, FOSDEMMatthew Hodgson

Hi all,

We just got back from braving the snow in Brussels at FOSDEM 2019 - Europe's biggest Open Source conference. I think it's fair to say we had an amazing time, with more people than ever before wanting to hang out and talk Matrix and discuss their favourite features (and bugs)!

The big news is that we released r0.1 of Matrix's Server-Server API late on Friday night - our first ever formal stable release of Matrix's Federation API, having addressed the core of the issues which have kept Federation in beta thus far. We'll go into more detail on this in a dedicated blog post, but this marks the first ever time that all of Matrix's APIs have had an official stable release.  All that remains before we declare Matrix out of beta is to release updates of the CS API (0.5) and possibly the IS API (0.2) and then we can formally declare the overall combination as Matrix 1.0 :D

We spoke about SS API r0.1 at length in our main stage FOSDEM talk on Saturday - as well as showing off the Riot Redesign, the E2E Encryption Endgame and giving an update on the French Government deployment of Matrix and the focus it's given us on finally shipping Matrix 1.0! For those who weren't there or missed the livestream, here's the talk!  Slides are available here.

Full house for @ara4n talking about @matrixdotorg and the French State @fosdem It was a packed presentation full of lots exciting progress demos. So sorry for practically yanking you offstage in the end! pic.twitter.com/idshDcSRhv

— Rob Pickering (@RobinJPickering) February 2, 2019

Then, on Sunday we had the opportunity to have a quick 20 minute talk in the Real Time Comms dev room, where we gave a tour of some of the work we've been doing recently to scale Matrix down to working on incredibly low bandwidth networks (100bps or less).  It's literally the opposite of the Matrix 1.0 / France talk in that it's a quick deep dive into a very specific problem area in Matrix - so, if you've been looking forward to Matrix finally having a better transport than HTTPS+JSON, here goes!  Slides are available here.

Full house for @matrixdotorg ? #FOSDEM #RTCsevroom pic.twitter.com/dDQnD3mzmc

— Saúl Ibarra Corretgé (@saghul) February 3, 2019

Huge thanks to everyone who came to the talks, and everyone who came to the stand or grabbed us for a chat! FOSDEM is an amazing way to be reminded in person that folks care about Matrix, and we've come away feeling more determined than ever to make Matrix as great as possible and provide a protocol+network which will replace the increasingly threatened proprietary communication silos. :)

Next up: Matrix 1.0...

3D Video Calling with Matrix, WebRTC and WebVR at FOSDEM 2018!

2018-02-05 — Events, FOSDEMMatthew Hodgson

TL;DR: We built a proof-of-concept for FOSDEM of the world's first(?) 3D video calling using Matrix and the iPhone X... and it looks like this!!

Last year we spent a few weeks putting together a proof of concept of using Matrix as an open, interoperable communication layer for VR/AR - showing how you can use it as an open signalling protocol to connect users within (and between) virtual worlds, with full-mesh E2E encrypted video conferencing in VR; WebRTC calls overlaid on 360 degree video, and other fun stuff. The reasons for building the demo were quite eclectic:

  1. Try to highlight that Matrix is about much more than just about instant messaging or team chat
  2. Try to encourage the community to jump in and build out more interesting use cases
  3. Learn where the state of the art in WebVR + WebGL is
  4. Kick off the process of encouraging folks to think about storing world geometry and physics in Matrix
  5. Have a fun visual demo we could show to excite potential investors in New Vector (which comically backfired when the investment community spontaneously decided that VR is still too early).
In the end it succeeded on some points (highlighting exotic uses of Matrix; learning all about WebVR) and failed on others (a surge in Matrix-for-VR) - although we did have a lot of fun showing it off at the ETHLDN meetup back in October. (Eagle eyed viewers may be amused to spot team Status & Matrix sitting together in the audience ;)

However, we still believe that Matrix is the missing link for decentralised communication within VR/AR, and we were lucky enough to get a talk about Matrix+WebRTC+WebVR accepted to the Real-Time Communications Devroom at FOSDEM 2018! So, given a new chance to show the world how cool Matrix-powered comms could be in VR/AR, myself and Dave Baker went on a (very) quick detour to update the demo a little...

One of the issues of the original demo is that the video calling bits were just putting plain old video planes into the scene - floating television screens of 2D video content, if you will. This is better than nothing, but it's sort of missing the whole point of VR/AR: surely you want to see who you're talking to in 3D? Ideally they should have the same presence as if they were physically in your virtual space. This could also be a big step towards fixing one of the oldest problems of video calling: gaze correction. We've been obsessed about gaze correction since our early days (pre-Matrix) building mobile video calling stacks: gaze correction tries to fix the fact that the break in eye contact caused by staring at the screen (rather than the camera) has a terrible impact on the emotional connection of a video call. But if the person you are talking to is 3D, you can always rotate them in 3D space (or reposition yourself) to correct their line of sight - to re-align their gaze so they're actually looking (in VR) at the thing they're looking at in real life!

Back in early 2017 it would have been wildly ambitious to build an off-the-shelf 3D video calling app - but this changed overnight in late 2017 with the introduction of the iPhone X and its TrueDepth infrared-dot-projector based depth camera; effectively a mini-Kinect. Suddenly we have a mainstream high quality depth+video camera perfectly optimised for 3D video calling, with excellent API support from Apple. So we decided to see if we could be first in the world (as far as we know) to do 3D video calling using the iPhone X, using Matrix to signal the WebRTC media and using our WebVR demo as the viewing environment!

Step 1: Hack on WebRTC to add support for the iPhone X depth camera as a capture device. This is pretty easy, at least if you're just swapping WebRTC's AVFoundationVideoCapturer to request the depth camera instead of the video camera: https://github.com/matrix-org/webrtc/commit/c3044670d87c305d8f8ee72751939e281bf5223f is the starting point.

Step 2: Build a custom Riot/iOS with the right WebRTC SDK.  This is relatively easy thanks to Riot/iOS using CocoaPods and Google shipping a pod for WebRTC these days - it was a matter of tweaking Google's pod so it could be referred to directly as a local project by Riot/iOS (and so that it provided debug symbols in the form CocoaPods expects). Brief notes are at https://github.com/matrix-org/webrtc/blob/matthew/depth/matrix/build_instructions.txt - many thanks to Manu for helping on this :)

Step 3: Decide how to encode the depth buffer. Now, the official WebRTC working group quite correctly insists that depth data should be treated as a first class citizen which is modelled and compressed in its own right. However, it looks like nobody has added first-class depth support to official WebRTC yet - and if we want to be able to easily display 3D calls on generic browsers capable of running WebVR+WebRTC+Matrix, we have no choice but do the ugly thing and encode the depth into a video signal which can be compressed with VP8/VP8/H.264 etc.

A quick search showed that some folks had already proposed a method for encoding depth data into a video signal, back in the days of the Kinect: https://reality.cs.ucl.ac.uk/projects/depth-streaming/depth-streaming.pdf. The paper outlines a fairly simple approach: you encode the 16-bit depth data into the three 8-bit colour channels; putting the coarse depth data into Blue, and then finer-grained depth data into Red and Green, encoding it as a periodic triangle wave:

In practice this means that as an object gets closer towards you, it gets gradually more blue - and meanwhile it pulses through a sequence of red and green so you can refine the precise depth more easily. So we went and implemented this, building a 16-bit lookup-table to encode the half-precision floating point 16-bit depth measurements the camera yields into video: https://github.com/matrix-org/webrtc/compare/c3044670d87c305d8f8ee72751939e281bf5223f...0258a4ef14c11a0161f078c970c64574629761c2.

Placing a video call through to another Matrix client then coughed up a video stream that looks like this:

As you can see, closer things (my head) are bluer than further things (the wall), and everything's covered with trippy red & green stripes to refine the fine detail.  For the record, the iPhone TrueDepth camera emits 640x480 depth frames at around 24Hz.

Step 4: extend matrix-vr-demo to view a dot cloud, displaced using a WebGL vertex shader based on the encoded depth info.  Dave kindly did the honours: https://github.com/matrix-org/matrix-vr-demo/commit/b14cdda605d3807080049e84181b46706cec553e

Unfortunately, it showed that the depth encoding really wasn't working very well... you can just about make out my head, but there are dots flying around all over the place, and when you view it in profile the 3D effect was almost entirely missing.

The main problems seem to be:

  • Whenever there's a big jump in depth, the stripes get incredibly noisy and don't compress at all well, generating completely corrupt data at edges of objects (e.g. the sides of my head)
  • The complexity of the pattern as a whole isn't particularly compression-friendly
  • The contrast of the red/green stripes tends to dominate, causing the arguably more important blue to get overpowered during compression.
  • Converting from 4:4:4 RGB to 4:2:0 YUV (NV12) as required by WebRTC and then back to RGB inevitably entangles the colours - meaning that the extreme contrast of the red/green stripes is very visible on the blue channel after round-tripping due to sampling artefacts.
  • I probably made a mistake by bitwise casting the 16-bit half-precision floating point depth values directly onto the 16-bit unsigned int lookup index, rather than interpreting the float as a number and building a new index into the lookup table based on its numeric value.  As a result, depth values being encoded ended up having a much lower range than they should.
  • There are probably other bugs too.

Step 5: Give up on the fancy depth encoding (for now): https://github.com/matrix-org/webrtc/commit/2f5d29352ce5d80727639991b1480f610cbdd54c.  In practice, simply picking a range of the 16-bit half-precision floats to fit in the integer range [0,255] turns out to be good enough for a quick demo (i.e. 8-bit depth buffer, but over a small subset of the 16-bit depth space) - the dot cloud suddenly looked a lot more 3D and recognisable:

Step 6: Clearly this needs colour as well as depth.  This means asking WebRTC to add VideoTracks for both video and depth to your call's MediaStream.  Firstly, we added a simple 'matrixDepth' constraint to WebRTC to tell a video source whether to capture depth or not.  (Yes, I know there's a specced way to do this, but given nothing else here is on spec, we went for the simplest approach).  However, it turns out that only one WebRTC's AVFoundationVideoCapturer can run at a time, because it manages its own AVCaptureSession and you can only have one of those at a time in a given app.  As a result, the two capturers (one per video track) collided, with the second session killing the first session.  As a quick fix, we modified RTCAVFoundationVideoSource to accept an existing AVCaptureSession (and AVCaptureDeviceInput) so that the application itself can handle the capture session and select the device, which can then be shared between multiple capturers: https://github.com/matrix-org/webrtc/commit/9c58465ada08018b1238fb8c5d784b5570f9246b.  Finally, just needed a few lines to matrix-ios-sdk to set the constraint and send the depth as well as video... https://github.com/matrix-org/matrix-ios-sdk/compare/fa9a24a6914b207389bacdd9ad08d5386fd0644a...5947d634ae8d722133ecdbde94cccf60bb88f11d, and adding playback of both channels to the vrdemo (https://github.com/matrix-org/matrix-vr-demo/commit/4059ab671d13bb4d4eb19dd2f534d9a387e47b81 and https://github.com/matrix-org/matrix-js-sdk/commit/f3f1524fcd46d2e772fd5cd022364018c8889364) ...and it worked!

However, the dot cloud obviously has some limitations - especially when you zoom in like this.

Step 7: Replace the dot cloud with a displacement-mapped mesh so that it's solid.  So as a final tweak for the demo, Dave switched out the dot cloud for a simple A-Frame plane with 640x480 vertices, keeping the same vertex shader.  Ironically this is where we hit some nasty problems, as for some reason the video texture started being applied to the depth texture (albeit flickering a bit) - eventually we realised that the flickering was the vertex shader inexplicably flapping between using the depth and the video texture for the displacement map.  At this point we compared it between laptops, and it turns out that for some reason the integrated Intel graphics on Dave's Macbook Pro was choking on the two video textures, whereas a AMD Radeon R9 M370X got it right.  It's unclear if this was actually a GPU bug or an A-Frame or Three.js or WebGL or Chrome bug.  Eitherway, on switching laptop to one with discrete graphics it started working perfectly!  Finally, we tweaked the shader to try to reduce smearing, by discarding vertices where there are big discontinuities in depth (through looking at the partial derivatives of the depth texture).  This isn't perfect yet but it's better than nothing.  https://github.com/matrix-org/matrix-vr-demo/compare/bbd460e81ff1336cd63468e707d858d47261ea42...06abe34957732ba8c728b99f198d987fe48d0420

And here's the end result! (complete with trancey soundtrack as the audio we recorded at FOSDEM was unusable)

Conclusion:

Hopefully this gives a bit of a taste of what proper 3D video calling could be like in VR, and how (relatively) easy it was at the Matrix level to add it in.  If anyone wants to follow along at home, the various hacky branches are:

If you'd like to get involved with hacking on Matrix in VR, please come hang out at #vr:matrix.org.

Also, New Vector (where most of the core team work) is also hiring for VoIP/VR specialists right now, so if you'd like to work on this sort of thing fulltime, please contact us at jobs@matrix.org asap!

Matthew

Update: Slides from the FOSDEM talk (adapted from this blog post by Amandine) are available at https://matrix.org/~matthew/2018-02-04%20FOSDEM%20-%20VR.pdf

Update 2: The full FOSDEM talk recording is now up already at the RTC dev room at https://video.fosdem.org/2018/H.1309/!

FOSDEM 2017 report

2017-02-06 — Events, FOSDEMMatthew Hodgson

Hi all,

FOSDEM this year was even more crazy and incredible than ever - with attendance up from 6,000 to 9,000 folks, it's almost impossible to describe the atmosphere. Matt Jordan from Asterisk describes it as DisneyWorld for OSS Geeks, but it's even more than that: it's basically a corporeal representation of the whole FOSS movement.  There is no entrance fee; there is no intrusive sponsorship; there is no corporate presence: it's just a venue for huge numbers of FOSS projects and their users and communities to come together in one place (the Université Libre de Bruxelles) and talk and learn.  Imagine if someone built a virtual world with storefronts for every open source project imaginable, where you could chat to the core team, geek out with other users, or gather in auditoriums to hear updates on the latest projects & ideas.  Well, this is FOSDEM... except even better, it's in real life.  With copious amounts of Belgian beer.

Anyway: this year we had our normal stand on the 2nd floor of K building, sharing the Realtime Lounge chill-out space with the XMPP Standards Foundation.  This year we had a larger representation than ever before with Matthew, Erik and Luke from the London team as well as Manu & Yannick from Rennes - which is just as well given all 5 of us ended up speaking literally non-stop from 10am to 6pm on both Saturday & Sunday (and then into the night as proceedings deteriorated/evolved into an impromptu Matrix meetup with Coffee, uhoreg, tadzik, realitygaps and others!).  The level of interest at the Matrix booth was frankly phenomenal: a major change from the last two FOSDEMs in that this year pretty much everyone had already heard of Matrix, and were most likely to want to enthuse about features and bugs in Synapse or Riot, or geek out about writing new bridges/bots/clients, or trying to work out a way to incorporate Matrix into their own projects or companies.

#RTCLounge with @ara4n from @matrixdotorg busy demoing cool stuff pic.twitter.com/Vc0uLEceQP

— miconda (@miconda) February 4, 2017

Synapse 0.19 and Riot 0.9.7 were also released on Saturday to try to ensure that anyone joining Matrix for the best time at FOSDEM were on the latest & greatest code - especially given the performance and E2E fixes present in both.  Amazingly the last-minute release didn't backfire: if you haven't upgraded to Synapse 0.19 we recommend going so asap.  And if you're a Riot user, make sure you're on the latest version :)

We were very lucky to have two talks accepted this year: the main one in the Security Track on the Jansen main stage telling the tale of how we added end-to-end encryption to Matrix via Olm & Megolm - and the other in the Decentralised Internet room (AW1.125), focusing on the unsolved future problems of decentralised accounts, identity, reputation in Matrix.  Both talks were well attended, with huge queues for the Decentralised Internet room: we can only apologise to everyone who queued for 20+ minutes only to still not be able to get in.  Hopefully next year FOSDEM will allocate a larger room for decentralisation!  On the plus side, this year FOSDEM did an amazing job of videoing the sessions - livestreaming every talk, and automatically publishing the recordings (via a fantastic 'publish your own talk' web interface) - so many of the people who couldn't get into the room (as well as the rest of the world) were able to watch it live anyway by the stream.

This is how popular decentralised communication with @matrixdotorg is at #fosdem2017. pic.twitter.com/6T5PK6RRJE

— Jan Weisensee (@ilumium) February 5, 2017

Security track at #FOSDEM: @matrixdotorg project & @ara4n pic.twitter.com/QwroHSNh8Z

— miconda (@miconda) February 5, 2017

https://t.co/x0x7xuzlH2 presentation at the Decentralized Internet Devroom @fosdem pic.twitter.com/J2Wxo9SZ8H

— Tristan Nitot (@nitot) February 5, 2017

You can watch the video of the talks from the FOSDEM website here and here.  Both talks necessarily include the similar exposition for folks unfamiliar with Matrix, so apologies for the duplication - also, the "future of decentralised communication" talk ended up a bit rushed; 20 minutes is not a lot of time to both explain Matrix and give an overview of the challenges we face in fixing spam, identity, moderation etc.  But if you like hearing overenthusiastic people talking too fast about how amazing Matrix is, you may wish to check out the videos :)  You can also get at the slides as PDF here (E2E Encryption) and here (Future of Decentralisation).

Huge thanks to evevryone who came to the talks or came and spoke to us at the stand or around the campus.  We had an amazing time, and are already looking forward to next year!

Matthew & the team

FOSDEM '16 retrospective

2016-02-03 — Events, FOSDEMOddvar Lovaas
stand

The Matrix team had a very successful trip to FOSDEM '16 last weekend. Many, many words were exchanged, and at times there was a queue of people just waiting to have a chat! We spoke to a whole lot of interested and interesting people, some of which had heard of Matrix already, and some who hadn't. The nice thing with the crowd at FOSDEM is that they very quickly "get" what we're trying to do with Matrix - and then start thinking aloud about how they might want to use it or extend it - which means we have many great conversations!

At the beginning of FOSDEM, I think we had around 2000 people "currently" in the Matrix HQ room - the next day, that number had increased by a hundred (and now it's even bigger due to a hackernews post where we mentioned Matrix)!

Our talk in the IoT dev room was very popular; unfortunately a lot of people that were queueing to get in never made it due to the limited space. However, the talk was recorded, and it's already been made available:

(Click here to download the video)

You can also look at the slides from the talk. Note that due to technical problems, the first half of the talk was not recorded.

We also did a talk in the Real Time dev room, which was equally popular. Hopefully the video from this talk will also be available shortly (you can keep an eye on the video repository for this dev room) - once it is, I will add it to this post.

For now, you can look at the slides from the talk.

Another interesting talk where Matrix ended up being represented, was Daniel Pocock's Improving Telepathy talk. I'll add the video from that too, once it's available.

Finally, thanks to everyone who came to say hello and have a chat - and to everyone who has since set up their own homeserver. Please do join the Matrix HQ room (using any of these clients) and let us know how your Matrix experience is going!

FOSDEM '16

2016-01-18 — Events, FOSDEMOddvar Lovaas
wide

Matrix will again be represented at FOSDEM (Free and Open Source Software Developers' European Meeting) in Brussels, Belgium, January 30th and 31st. This year, we have two talks scheduled: one in the IoT devroom on Saturday at noon, and one in the Real Time devroom at 3.10pm the same day.

We also have a stand on the 2nd floor of the K building - next to the Real Time lounge (potentially same spot as last year). If you're going to FOSDEM, please come and say hi to us at the stand or at the talks!

Our trip to FOSDEM '15 was very enjoyable; we met a lot of smart people and learnt about a lot of interesting technologies and projects. Hopefully we made a few people enthusiastic about Matrix as well!

As always, for any questions or comments, please come talk to us in the official Matrix HQ room - you can join via any of these clients (or write your own!).

Back from FOSDEM!

2015-02-04 — Events, FOSDEMOddvar Lovaas

FOSDEM was great fun! Two days full of conferences and demos; lots of interesting technologies and interested people - and most of all: talking to so many new faces about Matrix and potential uses and integration ideas.

Both our lightning talk and IoT-devroom talk were completely filled up with huge queues outside (sorry folks), and our demos seemed to go down fairly well. In fact several people set up their own homeserver and joined the federated network of Matrix servers during FOSDEM itself!

Here's a view from our stand, from our lightning talk and from our IoT-devroom talk.

If you missed the talks, recordings will (soon) be available from the FOSDEM site (links will be added here once available) - in the meantime you can check out the slides here: lightning talk and IoT-devroom talk.

Thanks to everyone who came to have a chat about Matrix and/or help with setting up their own homeserver (or to play with Sentinel, our mascot) - please do reach out to us via our Matrix HQ room or IRC (#matrix on freenode) if you have any problems - or want to help us fix our python packaging ;) Now is a great time to get involved as we are currently landing new APIs and soon will be offering an Application Server API to ease bridging to other services.